在果汁加工领域,密封包装一旦鼓胀,几乎就会被判定为"微生物污染"。然而,在中国西南地区蓬勃发展的刺梨产业中,这一认知却被彻底颠覆。刺梨素有"维C之王"美誉,其浓缩汁畅销海内外,是贵州省名优特色产品。令人困惑的是,即便经过超高温瞬时灭菌乃至辐照处理,浓缩刺梨汁(CRRTJ)在常温储存时仍会明显胀袋,严重时甚至能炸裂外包装。由于不明原因的胀气现象,CRRTJ产品不得不倾向于使用耐压包装以及存放在高标准冻库中,这不仅增加了产品的成本,包装炸裂问题还对生产/运输/储存安全构成了威胁。几乎所有刺梨加工企业都困扰于该现象,龙头企业的直接经济损失占年产值的20%以上,使得胀气问题一度成为制约行业发展的瓶颈。
在中国科学院乡村振兴项目和贵州省揭榜挂帅项目的支持下,中国科学院生物物理研究所董先智研究组与中国科学院地球化学研究所相关研究团队、贵州相关企业合作,创新性地将广泛靶向代谢组学技术引入刺梨胀气研究中,对CRRTJ实施"全景式化学CT扫描",成功解析了这一产业难题。相关论文于2026年1月9日发表在《Food Chemistry》杂志。
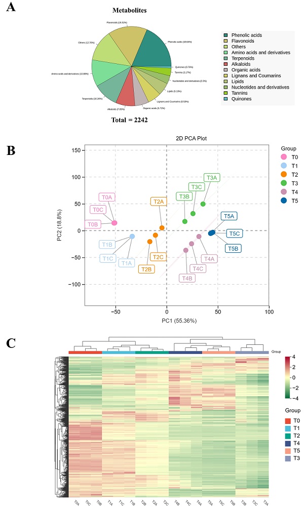
研究团队通过50 ℃热敷育模拟CRRTJ胀气过程,借助UPLC- QTRAP- MS/MS技术对不同时间节点的CRRTJ样品进行检测,共鉴定出生物碱、黄酮、氨基酸及衍生物等十二类2242种代谢物。通过多元统计分析,研究团队将目标锁定在刺梨"引以为傲"的成分-维生素C(Vc)。结果显示,在CRRTJ胀气过程中,高含量的Vc及其手性异构体异抗坏血酸(D-Vc)持续下降,直至完全耗尽;而所产生气体中CO2浓度呈阶梯式同步上升。这两条线索形成了强有力的关联,提示Vc及其手性异构体的大量降解是驱动CRRTJ胀气的可能原因。

图1 多变量统计分析不同胀气阶段CRRTJ代谢物
机制研究显示,在刺梨汁特有的酸性微环境中,Vc分子可能通过三条并行路径发生转化:第一条是经典氧化途径,经由2,3-二酮-L-古洛糖酸(DKG)中间体,通过脱羧、脱水反应最终生成呋喃甲酸(2-furoic acid);第二条是内酯-重排途径,将中间体DKG内酯化,通过二苯乙醇酸重排(benzilic acid rearrangement)并脱羧,形成木糖酸(D-Xylonic acid);第三条是草酰-水解途径,通过Vc的连续氧化及产物的酰基迁移,形成环-3,4-O-草酰-L-苏糖酸酯(cyclic-3,4-O-oxalyl-L-threonate),后水解产生草酸(oxalate)与L-苏糖酸(L-threonate)。这三个转化过程均伴随CO2释放,其累积效应足以导致CRRTJ包装袋明显膨胀。

图2 Vc降解产生CO2的可能转化途径
为验证这一机制,研究团队向刺梨汁中外源添加梯度浓度的Vc,结果显示CRRTJ产气量与Vc添加量呈剂量依赖关系;未添加Vc的原汁,产气总量约为自身体积的26%;而添加了18% Vc的样品,产气量高达208%。这为"CRRTJ 中高浓度的Vc及其手性异构体降解导致胀气"提供了坚实的依据。这项研究不仅为浓缩刺梨汁生产确立了关键质量控制原则,也为全球范围内富含呋喃酮饮料的体系管理提供了重要的参考资料。
生物物理所董先智研究员、地球化学所田弋夫副研究员为论文的共同通讯作者,生物物理所助理研究员杨鸿、贵州初好农业科技开发有限公司高级工程师王欣颖为共同第一作者。
文章链接:
https://doi.org/10.1016/j.foodchem.2026.147936
院英文网报道链接:
https://english.cas.cn/newsroom/research_news/life/202601/t20260123_1146494.shtml
(供稿:董先智研究组)
附件下载: