2016
  • 2016-08-08
    朱明昭课题组发现鉴定胸腺中一群新的内皮细胞
    2016年8月5日,Nature Communications杂志发表了中科院生物物理所朱明昭课题组的研究论文“LTbR controls thymic portal endothelial cells for hematopoieti... 2016年8月5日,Nature Communications 杂志发表了中科院生物物理所朱明昭课题组的研究论文“LTbR controls thymic portal endothelial cells for hematopoiet...
  • 2016-08-02
    郭爱克课题组在电突触调控学习记忆研究中取得突破性进展
    2016年5月24日eLife 杂志发表了郭爱克课题组刘清晴等人的研究论文 “Gap junction networks in mushroom bodies participate in visual learning and memory ... 2016年5月24日eLife 杂志发表了郭爱克课题组刘清晴等人的研究论文 “Gap junction networks in mushroom bodies participate in visual learning and memory ...
  • 2016-07-11
    范祖森课题组在lncRNA调控肝癌干细胞自我更新机制研究中取得新进展
    2016年7月最近一期Nature Structural & Molecular Biology杂志发表了范祖森课题组题为“lnc-β-Catm elicits EZH2-dependent β-catenin stabilization and s... 2016年7月最近一期Nature Structural & Molecular Biology杂志发表了范祖森课题组题为“lnc-β-Catm elicits EZH2-dependent β-catenin stabilization and s...
  • 2016-06-29
    人脑早期视觉皮层在意识下解决不可见的视觉冲突
    2016年6月27日,美国科学院院刊在线发表了生物物理所何生与张朋研究员最新的合作研究成果。论文题目为“Binocular rivalry from invisible patterns”,该研... 2016年6月27日,美国科学院院刊在线发表了生物物理所何生与张朋研究员最新的合作研究成果。论文题目为“Binocular rivalry from invisible patterns”,该研...
  • 2016-06-22
    王大成课题组与北生所合作破解细胞焦亡的关键分子机理
    2016年6月8日,中科院生物物理研究所所王大成院士课题组与客座研究员、北京生命科学研究所邵峰院士课题组通力合作,在《Nature》杂志上在线发表题为“Pore-fo... 2016年6月8日,中科院生物物理研究所所王大成院士课题组与客座研究员、北京生命科学研究所邵峰院士课题组通力合作,在《Nature》杂志上在线发表题为“Pore-fo...
  • 2016-06-15
    科学家观察到单个艾滋病毒脱壳过程
    病毒脱壳释放遗传物质的过程是病毒侵染宿主细胞的早期阶段基本事件,但目前对于病毒脱壳的认识还很欠缺,特别是对脱壳过程发生的时空动态机制鲜有了解。最近... 病毒脱壳释放遗传物质的过程是病毒侵染宿主细胞的早期阶段基本事件,但目前对于病毒脱壳的认识还很欠缺,特别是对脱壳过程发生的时空动态机制鲜有了解。最近...
  • 2016-06-06
    姬广聚研究组揭示RNA结合蛋白CUGBP1在胰岛素分泌中的功能及分子机制
    2016年6月2日,《糖尿病学杂志》在线发表了中科院生物物理研究所姬广聚研究组题为“RNA-binding protein CUGBP1 regulates insulin secretion via activation... 2016年6月2日,《糖尿病学杂志》在线发表了中科院生物物理研究所姬广聚研究组题为“RNA-binding protein CUGBP1 regulates insulin secretion via activation...
  • 2016-06-03
    中科院和NIH合作揭示逆转人类干细胞衰老的关键通路
    中国科学院生物物理研究所刘光慧实验室与美国国立卫生研究院(NIH)国家癌症研究所Tom Misteli研究组合作,通过筛选具有逆转人类细胞衰老潜能的基因,发现转... 中国科学院生物物理研究所刘光慧实验室与美国国立卫生研究院(NIH)国家癌症研究所Tom Misteli研究组合作,通过筛选具有逆转人类细胞衰老潜能的基因,发现转...
  • 2016-05-23
    生物物理所发表光合作用超级复合物结构研究的重大成果
    近日,中国科学院生物物理所柳振峰研究组、章新政研究组与常文瑞/李梅研究组通力合作,联合攻关,通过单颗粒冷冻电镜技术,在3.2埃分辨率下解析了高等植物(... 近日,中国科学院生物物理所柳振峰研究组、章新政研究组与常文瑞/李梅研究组通力合作,联合攻关,通过单颗粒冷冻电镜技术,在3.2埃分辨率下解析了高等植物(...
  • 2016-05-19
    徐涛组与上海药物所联合破解离子通道领域重要难题
    2016年5月13日, 国际知名期刊Cell Research在线发表了由中科院上海药物所高召兵研究员和中科院生物物理所徐涛研究员团队联合研究的最新科研成果。该项工作从... 2016年5月13日, 国际知名期刊Cell Research 在线发表了由中科院上海药物所高召兵研究员和中科院生物物理所徐涛研究员团队联合研究的最新科研成果。该项工作...
  • 2016-05-18
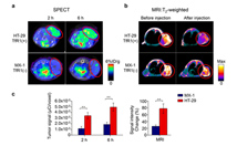
    阎锡蕴课题组在肿瘤体内成像领域取得新进展
    2016年03月09日,《ACS nano》杂志在线发表了阎锡蕴课题组在肿瘤体内成像领域的最新成果。这是阎锡蕴课题组继发现纳米酶(NatureNanotechnology 2007)并将其... 2016年3月9日,《ACS nano》杂志在线发表了阎锡蕴课题组在肿瘤体内成像领域的最新成果。这是阎锡蕴课题组继发现纳米酶(NatureNanotechnology 2007)并将其应...
  • 2016-04-27
    生物物理所等发现在人成纤维细胞中实现定量神经细胞转分化的方法和作用机制
    2016年4月25日,国际学术期刊《Nature Neuroscience》在线发表了中国科学院生物物理研究所核酸生物学重点实验室薛愿超课题组和付向东课题组的研究成果“Seque... 2016年4月25日,国际学术期刊《Nature Neuroscience》在线发表了中国科学院生物物理研究所核酸生物学重点实验室薛愿超课题组和FXD课题组的研究成果“Sequenti...